NEXI Nippon Export and Investment Insurrance
Font Size
Menu
Access
Japanese
English
Search
Close Menu
Home
Our Project & Services
Country Category
Insurance Claims
About NEXI
Access
About NEXI
Home
About NEXI
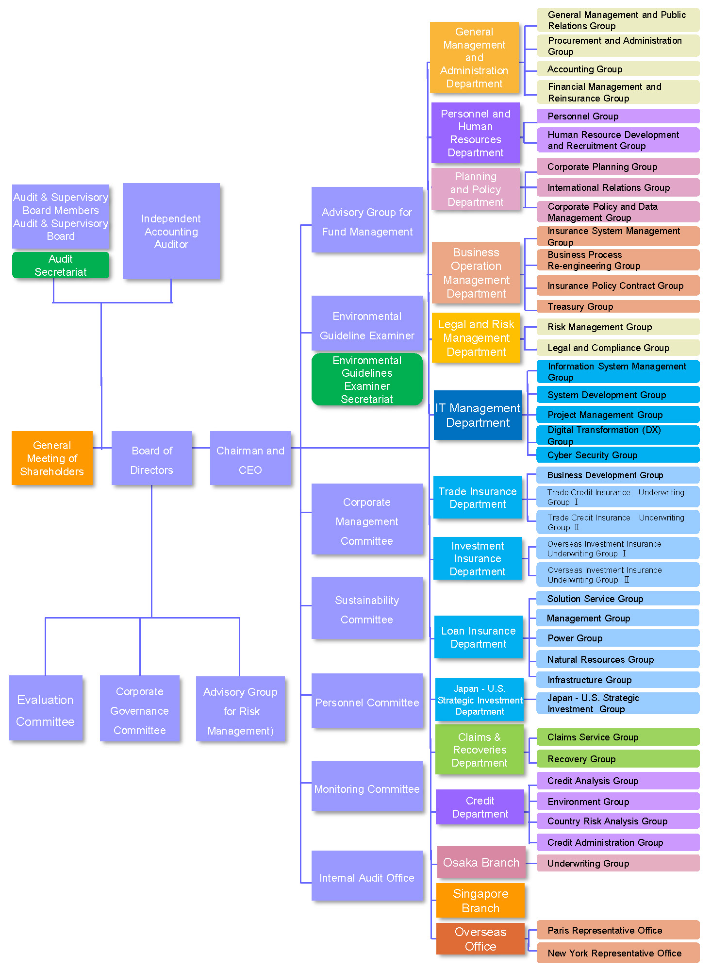
Organization Chart
Organization Chart ( as of January, 2026 )
About NEXI
Profile
Greeting
Brief History
Executive Officers
Trade and Investment
Insurance and NEXI
Organization Chart
Offices
Publications
PAGE UP